
Arbitrum 衍生品賽道上值得關注的四個期權協議
近期,Arbitrum 生態隨 Token 發行預期熱度攀升,Dopex、Premia 等 DeFi 衍生品協議逐漸進入行業參與者視野。
自 DeFi Summer 以來,去中心化衍生品賽道就一直是人們不斷討論的話題,但受制於以太坊的擴容性問題,衍生品賽道始終沒有展現出自身的潛力。而近期,以太坊 2 層擴容方案 Arbitrum 生態隨著 Token 發行的預期熱度愈發攀升,生態內的諸多 DeFi 衍生品合約也逐漸進入了行業參與者的視野,很多新項目紛紛浮出水面,其中便不乏各類去中心化期權協議。

Dopex
Dopex 是 Arbitrum 生態的一款去中心化期權協議,旨在最大限度地提高流動性和期權買賣雙方的收益。Dopex 設計了自己的單質押期權金庫模型 (Single Staking Option Vaults,SSOV),允許用戶在指定的時間段內鎖定 Token,並以不同到期日選擇的固定執行價將這些質押資產作為看漲或看跌期權出售。
延伸閱讀:《與 Arbitrum 生態上兩大協議 GMX 和 Dopex 一起聊聊! 》
機制簡介
Dopex 的運行機制非常簡潔,用戶將抵押品鎖定合約金庫中,並選擇他們想要出售期權的固定行權價,合約則將抵押品存入各類 DeFi 協議中以獲得額外收益。通過這種方式,用戶能夠以較低的風險出售備兌期權,並且不需要對期權風險係數(option Greeks)有深入的了解。
在默認情況下,Dopex 的所有期權都在到期時自動行使,也可以在到期後隨時結算。期權行使的結算不需要標的資產,因此是淨結算。計算期權的 PnL 通過銷毀期權 Token 實現,並將結算資產中的 PnL 轉移給用戶。PnL 的具體計算方式如下:

Dopex 的 SSOV 模式採用乘數費用結構,費用乘數是一個簡單的基於百分比的乘數,它乘以價外(OTM) 執行價的費用以考慮更高的波動性。例如,當資產的行權價是 1,000 美元、實時價格是 500 美元時,費用乘數即為:1 + ((1000/500) – 1)。而用戶的最終費用是 Dopex 的基本費用乘以其費用乘數。
Dopex 協議從其產品中收取費用,並分配給協議原生 Token DPX 鎖倉持有者。另外通過 rDPX 彌補期權賣方在高波動期間累積的風險損失。這種針對期權賣方的回扣機制可以作為賣方用戶的被動收入來源,與傳統期權市場相比更有吸引力。
Tokenomics
Dopex 採用雙幣模型,DPX 是協議的治理和費用應計 Token,rDPX 則是回扣和激勵 Token。
DPX 限定供應量,總量 50 萬枚,用於對協議和應用程序級別的提案進行投票,並在每個週期(Epoch)後基於協議的流動性池、金庫和包裹器中產生費用和收入。DPX 的分配為:運營預留 17%,流動性挖礦 15%,平台激勵 30%,創始團隊 12%,早期投資者和 Token 銷售 26%,其中早期投資者 11%,Token 銷售 15%。

rDPX 是為流動性池參與者產生的損失而鑄造的補償性 Token。供應量根據期權賣方產生的損失淨值確定,並由治理決定的一定比例為賣方鑄造。由於 rDPX 最初不會有固定的排放曲線(未來可能通過治理投票改變排放機制),如果買方沒有淨利潤,則 rDPX 便會出現稀缺。
Premia
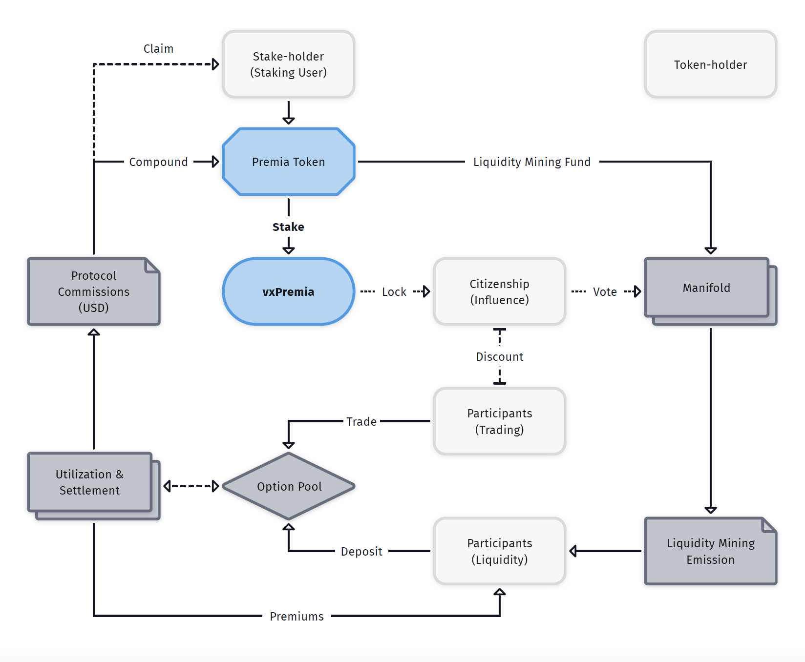
Premia 是一個基於點對池架構的去中心化期權市場,類似於期權市場的 Uniswap 或SushiSwap,用戶在 Premia AMM 上選擇想要交易的期權後,將從期權池中收到篩選報價,併購買美式期權。
機制簡介
與普通 AMM 類似,Premia 的自動池定價機制會激勵流動性提供者(LP)從流動性池啟動時就進入,確保用戶能夠以低滑點買賣期權。LP 可以控制他們承銷的市場,實施定制化策略,將流動性精細地提供給他們想要的資金池或指定期權。流動性回報(即期權費)會根據每個資金池中的資本供需進行定價,並轉化為 LP 的回報。
與 Dopex 相同,Premia 上的所有期權都是完全抵押的,承銷商的 Token 從購買到結算都鎖定在期權合約中,以確保期權的全部行權價值始終可以支付給期權持有人。而只要 Premia DEX 中有流動性可用,用戶就可以購買該資產的期權。另外,如果用戶使用如 ETH 等默認支付 Token 之外的資產購買期權,則 Premia 會幫助用戶在單個事務中,以最優價格兌換 Token 併購買期權。

Premia 的期權可以在期權到期之前或之後的任何時間行使。期權到期後,期權的價值將被鎖定為到期時的期權價值。當期權被行使時,行權獎勵將被發送給期權持有人,剩餘的抵押品被送回 LP 的流動性池,使其可再次用於承銷未來的期權。
Premia 的期權定價算法基於 Black-Scholes 的定價模型,將鏈上隱含波動率與供求利用修正因子相結合,根據市場供求關係通過風險調整模型來決定價格。即使在用戶行為不穩定的情況下,池定價也始終會收斂到真實的市場價格。而在均衡狀態下,池內的資本利用率由市場回報決定。更高的流動性池利用率意味著更高的 LP 回報,期權買家無需支付額外費用。
Tokenomics
PREMIA 是 Premia 的原生 Token,與 CRV 類似,用戶通過鎖倉 PREMIA 以獲得 vxPREMIA,並通過持有量和鎖倉時長增強自己的「影響力」。影響力的應用場景包括:增強流動性挖掘收益、疊加協議費用分配以及提升治理投票權重等。

PREMIA 的初始分配為跨鏈流動性挖礦 30%,運營預留 20%,安全/保險 10%,社區激勵 10%,團隊 10%,合作激勵 10%,營銷宣發 5%,生態贈款 5%。


Buffer Finance
Buffer 也是一個非託管點對池期權協議,交易者可以在其中創建、購買和結算流動性池的期權,而無需交易對手(期權作家)。Buffer 使每個人都可以進行期權交易,並且比其中心化對手更有效。
機制簡介
Buffer 的 LP 為特定 Token 的流動性池提供流動性,並獲得 rBT Token。提供的流動性用於承銷看漲和看跌期權,期權買方支付的權利金將作為收益分配給 rBT 持有者。期權買在支付期權費用後可以設定行權價以買入看跌或看漲期權,購買的期權可以在到期日之前的任何時間點直接在流動性池交易。

和所有期權協議一樣,用戶在 Buffer 上購買期權需要支付行權費和權利金,Buffer 的結算費則是期權所涵蓋總金額的 1%。期權買家支付的總期費用為行權費、期權費和結算費的總和,其中行使費和期權費作為收益支付給 LP,結算費則分配給 BFR 持有者。
Tokenomics
Buffer 協議共有 iBFR、BFR 和 rBFR 三個Token。iBFR 可以抵押來獲得 BFR 收益,也可以通過協議的定期回購進行出售。BFR 是永久性的無上限創收 Token,BFR 持有者將獲得協議的所有結算費用和買賣映射獎勵。rBFR 則是流動性提供者的激勵 Token,rBFR 代幣持有者通過提供流動性賺取收益,或者抵押 rBFR 來獲得 iBFR 收益。
BFR 總供應量 1 億枚,目前流通量 2,800 萬枚。其次,交易激勵 20%,流動性激勵 10%,作為Uniswap v3 的做市和流動性挖礦獎勵,團隊分配 10%,生態合作 7%,以支持其他 DeFi 使用 BFR 進行交易支付,另外 25% 的供應將在 6 個月的斷崖期內解鎖。
Gains Network
gTrade 基於 Gains Network 開發,旨在打造一個流動性高效且用戶友好的去中心化槓桿交易平台。根據官方文檔,gTrade 的綜合架構可以讓用戶的槓桿高達 150 倍,除此之外,gTrade 還包含外匯、股市、指數等資產的合約交易。
機制簡介
gTrade 使用自定義的實時 Chainlink 節點運營商網絡來為每個交易訂單捕獲中間價格,用以過濾單個交易中發生的任何異常價格行為。gTrade 本身的交易引擎是去中心化的,用戶無需任何註冊或存款即可開始交易。除用戶批准智能合約的止盈止損操作外,gTrade 無法打開、關閉或編輯用戶未平倉的交易。gTrade 合約可以升級,但不會影響任何未平倉頭寸。
用戶在每筆交易開始時都會有價差,以防止機器人利用微小的價格變動進行價格攻擊。交易的價格衝擊則取決於交易的頭寸規模以及 Token 對的流動性,以防止機器人操縱平台資產的現貨價格。gTrade 的交易都使用 DAI 進行抵押,由協議 DAI 金庫和 gTrade 原生 Token GNS 支持以保持高流動性。如果交易盈利,則協議從金庫中取出 DAI 進行支付,若交易虧損則反之。
協議從交易中收取資金費用和展期費用以管理 DAI 金庫的風險,目前,gTrade 對所有 Token 收取頭寸價值的 0.08%,對外匯收取 0.008 %。獲得的費用將分配給團隊、項目基金、LP 和GNS 質押者等。
Tokenomics
gTrade 的 Token 經濟學圍繞其原生 Token GNS 和其發行的 NFT。GNS 持有者通過單幣質押已獲得平台費用,NFT 持有者則可以獲得更低的滑點和更高的獎勵,並且通過 NFT 機器人實現限價訂單和清算。平台會定期銷毀 GNS,使其保持淨通貨緊縮狀態。
gTrade NFT 共有青銅、白銀、黃金等 5 個不同等級,持有者通過質押最多 3 個 NFT 來增加自己的 LP 獎勵。用戶也可以為 GNS/DAI 資金池提供流動性,在增加協議穩定性的同時獲得收益。當DAI 金庫變得足夠超額抵押以向 DAI 金庫質押者提供合適的緩衝時,協議便會銷毀部分 GNS。GNS 總供應量為 1 億枚,初始供應量為 3,850 萬枚,目前已有超 20% 的 GNS 基於其通緊機制被燒毀。



